
COMP3032J-Degree-Project-Offer-Master-Group-7
We aim to build web application with excellent user experience, high performance, and stability. Our potential users are who aim to apply to overseas univers...

We aim to build web application with excellent user experience, high performance, and stability. Our potential users are who aim to apply to overseas univers...

Your software engineering team has been hired to meet the needs of a client, a local Musical Instrument Shop. This shop is family-owned and has sold musical ...

Problem Statement https://github.com/echo-cool/COMP3014J-Performance-of-Comp-Systems-NS2-Network-Simulation-Project/raw/master/4-%20ns2.pdf

Design and implemented an application that encrypt the data transferred between two or more users who are engaging in an interactive session of data exchange...

Designed and implemented a complete inf-based search engine, including stopwords removal, stemming and indexing.

Grocery List Website - Project Description

This project involves the design and implementation of a software system for the management of a cinema. This is a single user desktop application with a gra...

This project builds an application for the Android platform that restores the color of old grayscale images. The application also includes a built-in image e...

This project is a Q&A platform that offers students an opportunity to ask and answer questions. This project is the second version of the Q&A platfor...

Implemented an OpenGL application based on Lightweight Java Game Library (LWJGL). Built an articulated human model by simulating the movement of bones and jo...

The design pattern I chose is the factory pattern. First, in this program the user wants to create a grading algorithm, as long as he knows its name, and doe...

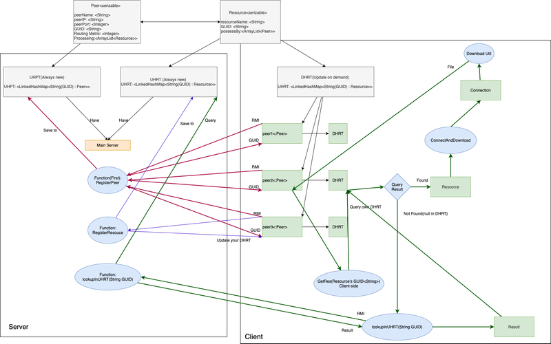
Main server takes the responsibility for maintaining GUIDs of Peers and Resources, hashes (GUIDs) was generated by using SHA-1 algorithm. Communication of pe...

YOTO Translator is an aggregated translation tool, which is mainly designed to solve the problem that the translation results given by major translation plat...

An integration of We-Chat and the School’s system to bring students an easier way to get the information they need.

We aim to build web application with excellent user experience, high performance, and stability. Our potential users are who aim to apply to overseas univers...

Your software engineering team has been hired to meet the needs of a client, a local Musical Instrument Shop. This shop is family-owned and has sold musical ...

Problem Statement https://github.com/echo-cool/COMP3014J-Performance-of-Comp-Systems-NS2-Network-Simulation-Project/raw/master/4-%20ns2.pdf

Design and implemented an application that encrypt the data transferred between two or more users who are engaging in an interactive session of data exchange...

Designed and implemented a complete inf-based search engine, including stopwords removal, stemming and indexing.

Grocery List Website - Project Description

This project involves the design and implementation of a software system for the management of a cinema. This is a single user desktop application with a gra...

This project builds an application for the Android platform that restores the color of old grayscale images. The application also includes a built-in image e...

This project is a Q&A platform that offers students an opportunity to ask and answer questions. This project is the second version of the Q&A platfor...

Implemented an OpenGL application based on Lightweight Java Game Library (LWJGL). Built an articulated human model by simulating the movement of bones and jo...

The design pattern I chose is the factory pattern. First, in this program the user wants to create a grading algorithm, as long as he knows its name, and doe...

Main server takes the responsibility for maintaining GUIDs of Peers and Resources, hashes (GUIDs) was generated by using SHA-1 algorithm. Communication of pe...

YOTO Translator is an aggregated translation tool, which is mainly designed to solve the problem that the translation results given by major translation plat...

We aim to build web application with excellent user experience, high performance, and stability. Our potential users are who aim to apply to overseas univers...

Design and implemented an application that encrypt the data transferred between two or more users who are engaging in an interactive session of data exchange...

This project involves the design and implementation of a software system for the management of a cinema. This is a single user desktop application with a gra...

This project builds an application for the Android platform that restores the color of old grayscale images. The application also includes a built-in image e...

Implemented an OpenGL application based on Lightweight Java Game Library (LWJGL). Built an articulated human model by simulating the movement of bones and jo...

The design pattern I chose is the factory pattern. First, in this program the user wants to create a grading algorithm, as long as he knows its name, and doe...

Main server takes the responsibility for maintaining GUIDs of Peers and Resources, hashes (GUIDs) was generated by using SHA-1 algorithm. Communication of pe...

YOTO Translator is an aggregated translation tool, which is mainly designed to solve the problem that the translation results given by major translation plat...

Your software engineering team has been hired to meet the needs of a client, a local Musical Instrument Shop. This shop is family-owned and has sold musical ...

Problem Statement https://github.com/echo-cool/COMP3014J-Performance-of-Comp-Systems-NS2-Network-Simulation-Project/raw/master/4-%20ns2.pdf

Designed and implemented a complete inf-based search engine, including stopwords removal, stemming and indexing.

This project is a Q&A platform that offers students an opportunity to ask and answer questions. This project is the second version of the Q&A platfor...

An integration of We-Chat and the School’s system to bring students an easier way to get the information they need.

Implemented an OpenGL application based on Lightweight Java Game Library (LWJGL). Built an articulated human model by simulating the movement of bones and jo...

This project builds an application for the Android platform that restores the color of old grayscale images. The application also includes a built-in image e...

Grocery List Website - Project Description

Your software engineering team has been hired to meet the needs of a client, a local Musical Instrument Shop. This shop is family-owned and has sold musical ...

We aim to build web application with excellent user experience, high performance, and stability. Our potential users are who aim to apply to overseas univers...

We aim to build web application with excellent user experience, high performance, and stability. Our potential users are who aim to apply to overseas univers...