• Skip to primary navigation
  • Skip to content
  • Skip to footer
Yuyang Wang's Site Yuyang Wang's Site
  • About
  • Skills
  • Education
  • Projects
  • Resume
  • Posts
    Generation II Peer-to-Peer Distributed System
    Yuyang Wang

    Yuyang Wang

    Cornell University
    Computer Science

    • yw2545@cornell.edu
    • Google Scholar
    • Linkedin
    • GitHub
    • ORCID
    • V2 - yuyangwang.org

    Generation II Peer-to-Peer Distributed System

    less than 1 minute read

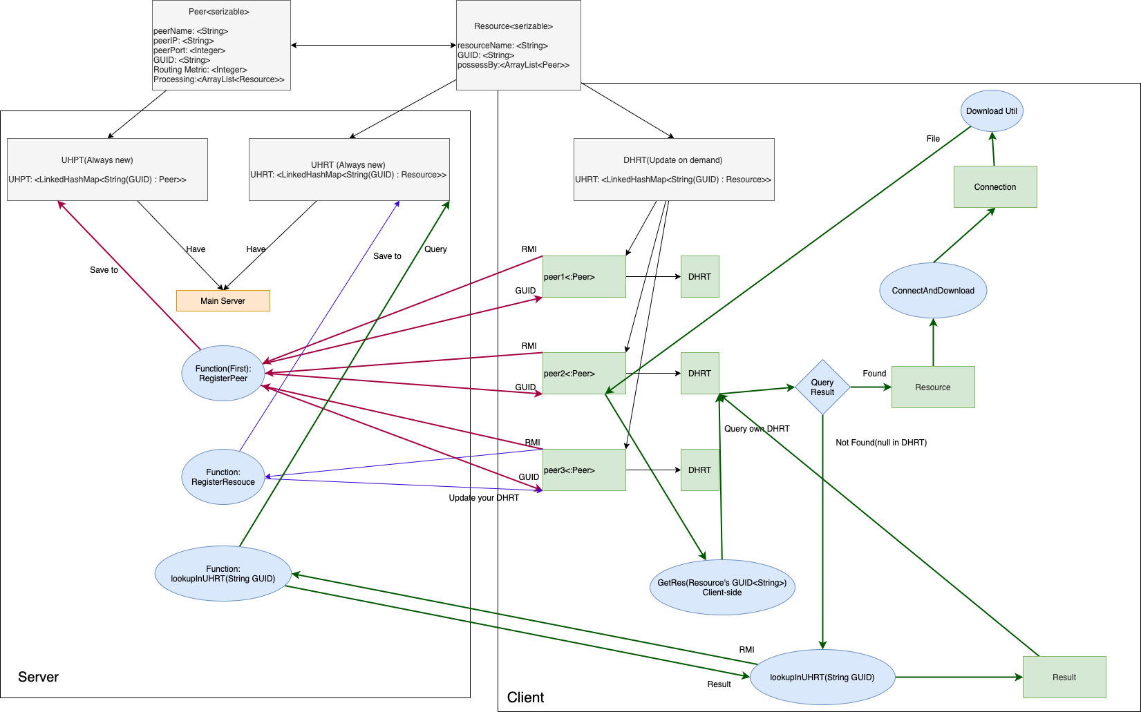
    • Git Project Address: https://github.com/echo-cool/COMP3008J-Distributed-Systems-Java-RMI-Based-P2P-System

    ](../../assets/images/Generation II Peer-to-Peer Distributed System (Java).png)

    Categories: Documentation, Java, UCD

    Updated: October 23, 2021

    Twitter Facebook LinkedIn
    Previous Next

    You May Also Enjoy

    COMP3032J-Degree-Project-Offer-Master-Group-7

    4 minute read

    We aim to build web application with excellent user experience, high performance, and stability. Our potential users are who aim to apply to overseas univers...

    COMP3030J-Musical-Instrument-Shop - Software Engineering Project 2021-2022

    23 minute read

    Your software engineering team has been hired to meet the needs of a client, a local Musical Instrument Shop. This shop is family-owned and has sold musical ...

    COMP3014 Network Simulation Project

    17 minute read

    This experiment uses ns2 to construct a simulation scenario comprising one node and five different line bandwidths and latency. Specifically, N3 and N4 nodes...

    Data Encryption Standard (DES) based Secure Communication Application

    less than 1 minute read

    Design and implemented an application that encrypt the data transferred between two or more users who are engaging in an interactive session of data exchange...

    • Feed
    Early to bed and early to rise, makes a man healthy, wealthy, and wise.
    ——Benjamin Franklin
    © 2023 Yuyang Wang's Site. Powered by Jekyll & Minimal Mistakes.

    Recent Update: 2023-11-17 01:14:03 +0000