YOTO Translator Documentation
https://github.com/echo-cool/COMP2008J-Software-EngProject-1-YOTO-Translator YOTO (You Only Translate Once) Translator is a powerful-aggregated translation tool.
📋 Introduction
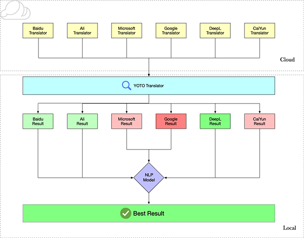
YOTO Translator is an aggregated translation tool, which is mainly designed to solve the problem that the translation results given by major translation platforms vary in quality during English learning, resulting in large differences in translation results between different translation platforms for the same sentence, and English learners may need to translate multiple times in multiple platforms in order to choose the best one.

We hope that this software can get all the translation results at one time, so that users can choose. At the same time, a natural language processing method is added to mark the translation results from different translation platforms, and then the best translated sentence is displayed to the user in order to solve the usual English learning problems.

Build this project
- Ensure you have Maven installed.
- Clone this repository
cd ~ git clone git@csgitlab.ucd.ie:19206226/YOTO_Translator.git - Build this project
cd YOTO_Translator mvn build
🗓 Sprint 1 (Week 5)
Epic: Aggregate Translation(Epic 1)
Notes
Installing Git on Mac (2021-03-20)
- The shell command to Disable Filewall in order to install Git
sudo spctl --master-disable
- Copy the SSH public key to Gitlab
Copy the output of this command to https://csgitlab.ucd.ie/profile/keys
ssh-keygen
cat ~/.ssh/id_rsa.pub
the output should looks like
ssh-rsa AAAAB3NzaC1yc2EAAAADAQABAAABgQDhuIkv3I49wf1Vl2XuxJ9NMbGFq6q796+DI2IJu1Tfcn+EGc2MiWMPYRNjQ6Yeda.....
- config your Git
git config --global user.name "Change this to your name" git config --global user.email "Change this to your UCD email address" - clone this repo
You might ask to enter your Gitlab password, the password will be invisible when entering.
git clone git@csgitlab.ucd.ie:19206226/YOTO_Translator.git - Start Coding !
Useful Git commands (2021-03-22)
- Update your local repository
git pull - Add all files to local repository
git add . - Commit your changes to local repository
git commit -m "The message you want to leave(what did you do in this commit?)" - Push local repository to remote repository(Gitlab)
git push - Switch Branches
git checkout mastergit checkout $BrancheName6.Check git status
git statusTasks
🤵️ Product Owner: Wang Yuyang
💻 Wang Yuyang
- ✅ Design a Text box for inputting the text
- ✅ Design a Text box for displaying the result
- ✅ Put a Button on the GUI for the translation functionality
- ✅ Connect Baidu Translate API
- ✅ Connect Ali Translate API
- ✅ Design and make global GUI interface
💻 Chen Zheyu
- ✅ Connect Microsoft Translate API
- ✅ Connect Youdao Translate API
💻 Li Bowen
- ✅ Connect Tencent Translate API
- ✅ Put a copy button for the copy functionality
- ✅ Beautify global GUI interface
💻 Duan Tianhao
- ✅ Finish the functionality of copying
- ✅ Put a check box for “Auto copy to clipboard”
- ✅ Beautify global GUI interface
💻 Chu Tianshu
- ✅ Put a check box for “Live Translation”
- ✅ Finish the functionality of live translation



